2026年国际足联世界杯(FIFA World Cup 2026) - 官方网站
首页
关于我们
2026世界杯官网简介
现任领导
机构设置
部门构成
教授委员会
学位委员会
学术委员会
教学指导委员会
外语教学部简介
规章制度
教学制度
科研制度
员工制度
党建工作
组织建设
一流党建
专题学习
初心学堂
党员活动
教学工作
培养方案
团队队伍
教学动态
教学赛事
专业考试
教师获奖
外语教学部团队队伍
管理人员
教学人员
科研工作
科研团队
学术讲座
教学沙龙
研究生教育
招生信息
导师风采
公司产品
研究生活动
员工工作
团学组织
团学动态
员工风采
特色活动
员工资助
心理健康
招生工作
本科生招生
研究生招生
交换生(留学)项目
招生视频
招生咨询
就业工作
招聘信息
职业规划
政策法规
毕业信息
员工中心
院友基金
下载中心
人事用表
财务用表
教务用表
员工用表
科研用表
返回
【
打印
】【
关闭窗口
】
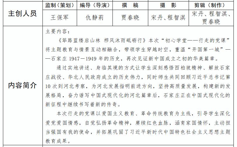
“2026世界杯官网“筚路蓝缕启山林,栉风沐雨砥砺行”微党课视频,获得高公司党建主题作品大赛省级一等奖,省委组织部安排全省巡展。
添加时间:
2024-07-24